作者: 來源:前瞻產業研究院 楊瑋圓 日期:2020/8/20 9:20:12
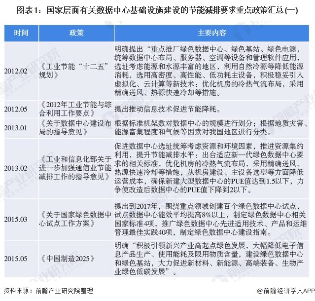
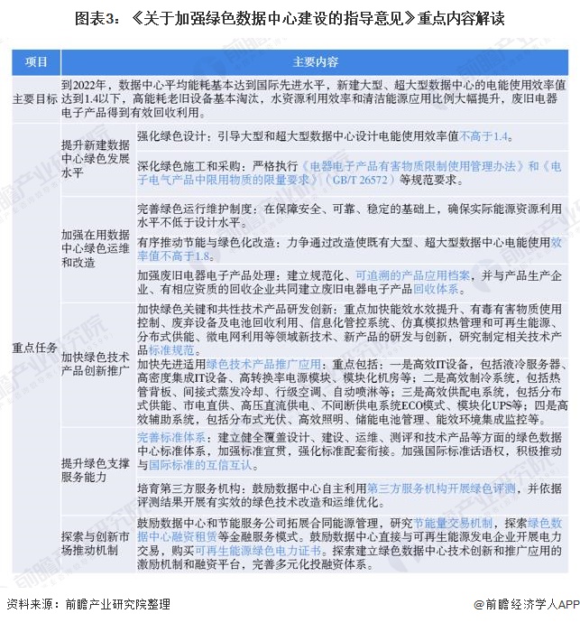
導讀:國對數據中心的建設提出了節能環保的要求與規劃,在《關于加強綠色數據中心建設的指導意見》中明確提出到2022年,我國數據中心平均能耗基本達到國際先進水平。具體的重點工作任務包括加強在用數據中心綠色運維和改造、加快綠色技術產品創新推廣、提升綠色支撐服務能力和探索與創新市場推動機制。
隨著數據中心的建設在全國逐年開展起來,我國對數據中心的建設提出了節能環保的要求與規劃,在《關于加強綠色數據中心建設的指導意見》中明確提出到2022年,我國數據中心平均能耗基本達到國際先進水平。地方政府也紛紛對數據中心能耗問題作出了相應的要求,如北京和上海提出了建設數據中心建設PUE值的規定。
國家對數據中心建設提出了節能環保要求
自2015年兩會的政府工作報告中首次提出“互聯網+”行動計劃后,全國迎來了數據中心建設的熱潮。數據中心基礎設施作為數據中心建設的基礎層和關鍵層,其發展必將關系到數據中心建設。因此,國家也頻頻發布相關政策支持鼓勵數據中心基礎層的建設。
但是,隨著數據中心建設項目的不斷增加,國家也逐漸意識到數據中心建設對環境與資源造成影響的問題。因此,國家在對數據中心建設政策上逐漸轉向鼓勵建設節能減排的數據中心,對數據中心能耗和環保提出了更高的要求。


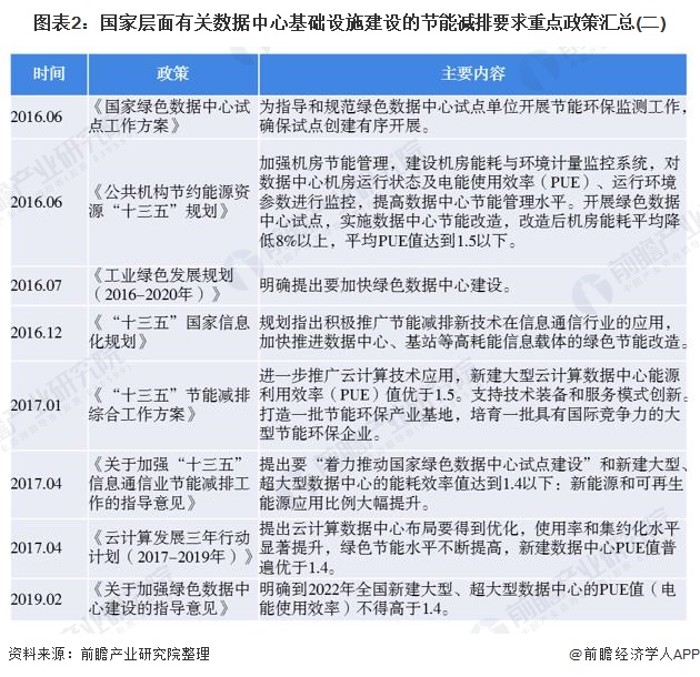
2022年數據中心平均能耗達到國際先進水平
2019年2月,工業和信息化部、國家機關事務管理局和國家能源局發布《關于加強綠色數據中心建設的指導意見》,提出到2022年,數據中心平均能耗基本達到國際先進水平,新建大型、超大型數據中心的電能使用效率值達到1.4以下,高能耗老舊設備基本淘汰,水資源利用效率和清潔能源應用比例大幅提升,廢舊電器電子產品得到有效回收利用。具體的重點工作任務包括加強在用數據中心綠色運維和改造、加快綠色技術產品創新推廣、提升綠色支撐服務能力和探索與創新市場推動機制。
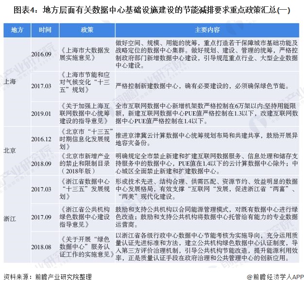
北京、上海實行“限建”政策
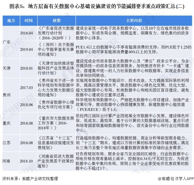
近年來,各地方政府也在加強對數據中心節能環保的管控,如全國數據中心最密集地之一的北京和上海,均對數據中心的建設提出了PUE值的規定。
上海在2019年1月發布的《關于加強上海互聯網數據中心統籌建設的指導意見》中明確提出全市互聯網數據中心新增機架數嚴格控制在6萬架以內;堅持用能限額,新建互聯網數據中心PUE值嚴格控制在1.3以下,改建互聯網數據中心PUE值嚴格控制在1.4以下。
北京則在《北京市新增產業的禁止和限制目錄(2018年版)中明確提出禁止新建和擴建互聯網數據服務、信息處理和儲存支持服務中的數據中心,PUE值在1.4以下的云計算數據中心除外;中心城區全面禁止新建和擴建數據中心。


